Web Analytics Made Easy - Statcounter
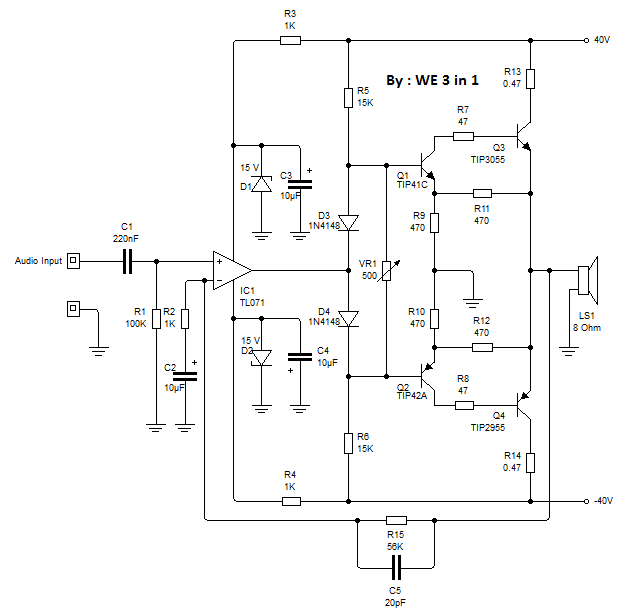
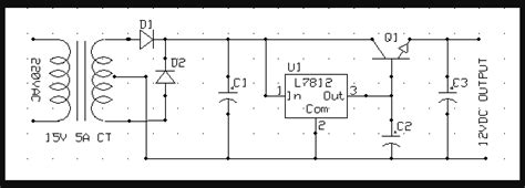
Logic Circuit Simulator Pro for Windows: The Ultimate Design Tool!

Logic Circuit Simulator Pro for Windows: The Ultimate Design Tool!

Logic Circuit Simulator Pro for Windows: The Ultimate Design Tool! logic circuit simulator pro for android